欢迎光临长沙诚信空调回收,公司专业收购各类二手空调:家用空调、商用空调、中央空调、吸顶机、制冷机组、废旧空调!

长沙市废旧物资循环利用体系建设实施方案 (2023—2025年)

作者:来源:发布日期:2024-12-16

为贯彻落实《国家发展改革委办公厅等关于组织开展废旧物资循环利用体系示范城市建设的通知》(发改办环资〔2022〕35 号)、《国家发展改革委办公厅等关于印发废旧物资循环利用体系建设重点城市名单的通知》(发改办环资〔2022〕649号)等文件要求,切实推动全市废旧物资循环利用体系建设工作,结合实际,制定本方案。

一 、建设基础

 

(一)城市基本情况

长沙市为湖南省省会,长江中游城市群和长江经济带重要的节点城市,市域总面积约1.18万平方公里。2022年,全市实现地区生产总值比上年增长4.5%,规模以上工业增加值增长8.3%,固定资产投资增长5.1%,社会消费品零售总额增长2.4%,地方一般公共预算收入增长1.2%(剔除政策因素影响,同口径增长8.17%)。

(二)生态环境基本情况

2022年,全市地表水质量总体为优,32个国控、省控考核断面年度水质优良率继续保持100%。城区空气质量优良天数为302天,优良率为82.7%。城乡垃圾分类减量全面推广,城市生活垃圾无害化处理率100%。长沙县获评国家生态县,浏阳市获评全国农村生活污水治理示范市,望城区、宁乡市分别荣获国家生态文明建设示范区(市),城乡人居环境更加优美。“无废城市”建设正稳步推进。

(三)废旧物资循环利用工作基础

1.回收网络体系基本形成。全市已备案回收企业330家、个体经营户920家,摸排回收站点2500余个,已纳入长沙市可回收物回收 体系信息管理平台的回收企业、回收点、分拣中心共计512个(其中:回收企业95家、个体经营回收网点410个、分拣中心7家)。

2.重点品类加工利用能力明显提升。全市全面建立起资源循环利用体系,涌现出绿色再生(电子废弃物)、金龙铜业(废有色金属)、万容科技(低价值可回收物)、邦普循环(动力电池)、融城科技(建筑及大件垃圾)、现代环境(垃圾分类回收)、合得利橡胶(废橡胶)、盈鑫德再生资源(废纸)等一大批回收利用龙头企业。

3.机电产品再制造产业集聚效应凸显。全市积极开展“国家再制造产业示范基地”先行先试的工作,长沙(浏阳 · 宁乡)再制造产业示范基地2013年获国家发展改革委批复,跻身全国首批 “国家再制造产业示范基地行业”行列。目前已形成工程机械及零部件产业链、汽车零部件产业链、数控机床产业链等3大再制造产业集群和产业链。培育了中国铁建重工、山河智能、法泽尔动力等3家工业和信息化部机电产品再制造试点单位。

二、 总体要求

 

(一)指导思想

以习近平新时代中国特色社会主义思想为指导,全面贯彻党的二十大精神,深入贯彻习近平生态文明思想,深入落实“三高四新”战略定位和使命任务,深入实施强省会战略,坚持人与自然和谐共生,积极稳妥推进碳达峰碳中和,立足长沙市新一线城 市、特大型城市定位,面向长株潭都市圈建设,充分结合当前再 生资源回收体系基础,因地制宜布局交投便利、绿色高效的回收网络,提升再生资源分拣加工利用水平,引导二手商品交易规范化发展,推动再制造产业高质量发展,打造出具有鲜明的长沙城市烙印的科学、灵活、便捷、高效的废旧物资循环利用体系。

(二)工作原则

——总体部署、区域协同。充分发挥政府引导作用,完善政策体系,明确各部门责任分工,统筹推进全市废旧物资循环利用体系建设工作,推动长株潭再生资源回收利用产业协同布局、基础设施协同配套,加强与衡阳、湘潭重点城市产业项目协同共享,当好全省“领头雁”。

——统筹当前、立足长远。结合当前全市废旧物资行业发展中存在的突出问题,提出有针对性的政策和措施。着眼于长远,坚持“减量化、再利用、资源化”的循环经济理念,统筹考虑区域经济、人口增长等变量因素,有序推进全市废旧物资循环利用体系长久稳定发展。

——科技创新、低碳先行。利用长株潭国家自主创新示范区、岳麓山大学科技城等科研资源,着力提升再生资源回收利用科技化水平,着力推动新一代信息技术在废旧物资循环利用领域及其行业监管中的创新应用,以数字化智能化促进资源聚集及产业绿色发展。以碳达峰碳中和为目标导向,构建低碳型废旧物资循环利用体系。

——先行先试、项目支撑。创新激励机制,充分调动协会、企业、公众参与废旧物资循环利用体系建设,发挥市场作用,先行先试,吸引投资及龙头企业力量合力推进废旧物资循环利用体系重点城市建设,大力推动一批循环利用、减污降碳重点项目。

三、主要目标

 

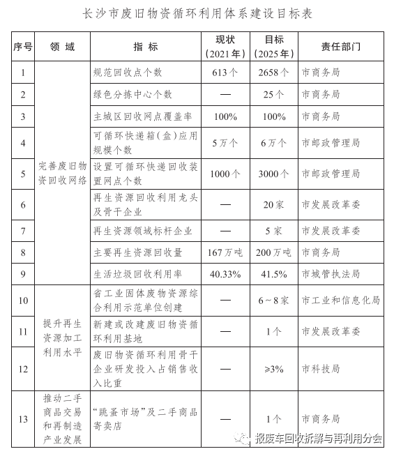
到2025年,全市废旧物资回收网络体系基本完善,资源回收与生活垃圾分类“两网融合”协同发展成效明显,“互联网+”模 式广泛运用,标准化绿色分拣中心实现各区县(市)全覆盖,废旧物资回收量和增长率明显提升,主要再生资源年回收量达到200万吨,年均增长率达到3.5%;可循环快递箱(盒)应用规模达到6万个,设置可循环快递回收装置网点3000个;依托泛长株潭城市 群推动回收利用产业协同,全市主要再生资源品类实现高效、便捷、安全回收利用,打造“区域协调、错位发展、特色鲜明”的 协同发展模式,废旧物资重点企业、重点产品资源利用效率达到国际先进水平;二手商品流通秩序和交易行为更加规范,交易渠道和形式更加丰富,“互联网+二手”模式得以快速发展,龙头企业示范效应凸显,交易规模明显提升;“工程机械及零部件、汽车 零部件、数控机床、盾构机、办公设备”再制造产业集群和产业链进入高质量稳步发展阶段;废旧物资循环利用政策保障及标准体系更加完善,监管政策更加有效。

图片

四、重点内容

 

(一)健全废旧物资回收网络体系

1.规划引领,促进废旧物资收转运水平全面提升

结合“无废城市”建设、生活垃圾分类回收工作,深入推进 生活垃圾分类与废旧物资回收网点“两网融合”,按照“规划先 行、合理布局”原则,以生活性再生资源为重点,编制出台《长沙市“十四五”再生资源回收体系建设规划》,并与《长沙市人民政府关于印发〈长沙市“十四五”时期“无废城市”建设实施方 案〉的通知》(长政发〔2023〕3号)等文件有效衔接、协同推进。各区县(市)人民政府要科学合理确定城市和县城、乡镇再生资 源回收网点、分拣中心选址和空间布局,因地制宜规划布局农村 废旧物资回收利用设施。(责任单位:市发展改革委、市商务局、市城管执法局、各区县市人民政府按职责分工负责)

2.规范建设,合理布局废旧物资回收站点

按照“便于投放、规范高效”的原则,城区街道原则上按照  每2000户居民设置1个回收点,涉及乡镇区域按照“ 一村一 点” 的原则布局,合理布局并规范建设再生资源回收站点。因地制宜规划建设废旧家具等大件垃圾规范回收处理站点。鼓励龙头企业发挥回收利用装备及运营管理水平,整合中小企业和个体经营户,推动标准化、规范化、连锁化经营,提高废旧物资回收管理效率。支持回收企业采用自建、承租、承包等方式运营废旧物资回收站点,提升全品类回收功能,形成扎根社区、服务居民的基础网络。

深入推进生活垃圾分类网点与废旧物资回收网点“两网融合”,在符合改造条件的现有垃圾压缩转运站等环卫设施中,通过升级改 造增加可回收物中转功能,做到“一站两用”,实现环卫与可回收物回收服务叠加。引导再生资源回收企业应用“互联网+”打造再 生资源回收新模式,扩大回收站点覆盖面。探索建立废玻璃、废旧纺织品、低值废塑料、大件垃圾等低值可回收物专项收运网络。到2025年,全市规范化回收点不少于2658个(条件不具备的地区 可设立流动回收车,不含回收箱),其中:城区布局建设1807个 、 乡镇按照“一村一点”的原则布局不少于851个,新型中转站达到 168个,实现主城区回收网点覆盖率 100%;  基于生活垃圾分类与 废旧物资回收“两网融合”的废旧物资回收网络进一步健全,生活垃圾回收利用率达到41.5%。(责任单位:市发展改革委、市商  务局、市城管执法局、市自然资源规划局、市农业农村局、市供销社、各区县市人民政府按职责分工负责)

......

查看原文链接:http://www.changsha.gov.cn/zfxxgk/zfwjk/srmzf/202305/t20230505_11085840.html

咨询热线 4008-751-251